GB∕T 1839-2025 钢产品镀锌层质量试验方法
GB∕T 1839-2025 钢产品镀锌层质量试验方法
*免责声明:资源来源于网友上传,版权归原作者所有,商用请购买正版,本站仅供交流学习使用,如有侵权请联系删除!
温馨提示:
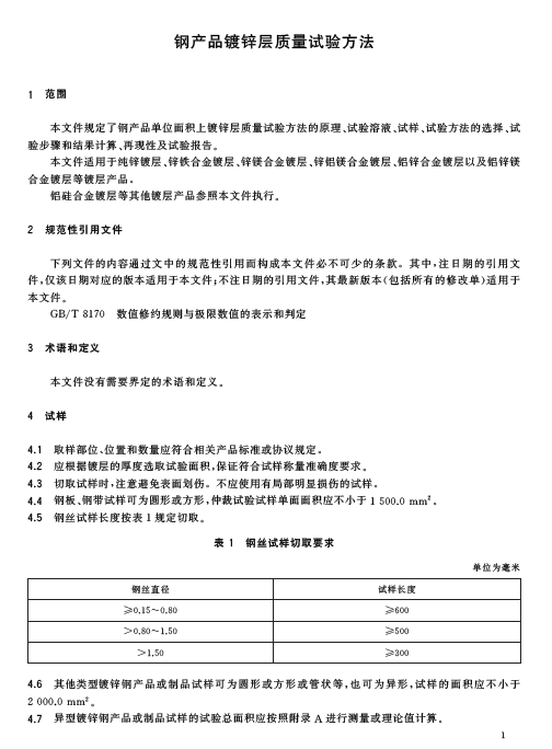
如果您已经兑换了此文档,则可
,或者点击右上角下载文件按钮进行下载。





