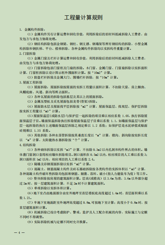
2018宁夏回族自治区城镇老旧小区改造工程概算定额(征求意见稿)
宁夏回族自治区城镇老旧小区改造工程概算定额(征求意见稿)
*特别声明:电子文本仅供个人标准化学习、研究使用,不得复制、发行、汇编、翻译或网络传播等。
关于印发完善城市更新工程项目建设实施 管理机制可复制经验做法清单的通知
04-03
关于高效办成员工录用“一件事”的实施意见
04-03
关于举办2026年全国 行业职业技能竞赛——第二届 全国住房城乡建设行业职业 技能大赛的通知
04-01
关于印发无障碍环境建设可复制经验做法 清单(第一批)的通知
04-01
2026年传统村落特色保护区建设工作竞争性评审结果公示
04-01
杭州推出16项举措 真金白银护航“建筑强市”
04-01
江苏推动建筑垃圾再生利用行业高质量发展
04-01
住房城乡建设部关于注册公用设备、电气工程师执业的通知
03-31
湖南长沙规范绿色建筑标识管理
03-31





