为贯彻落实《“十四五”智能制造发展规划》,经省级有关部门和中央企业推荐、专家评审、网上公示等程序,现将2023年度智能制造示范工厂揭榜单位和优秀场景名单予以公告。
附件:
工业和信息化部
国家发展和改革委员会
财政部
国务院国有资产监督管理委员会
国家市场监督管理总局
2023年11月24日
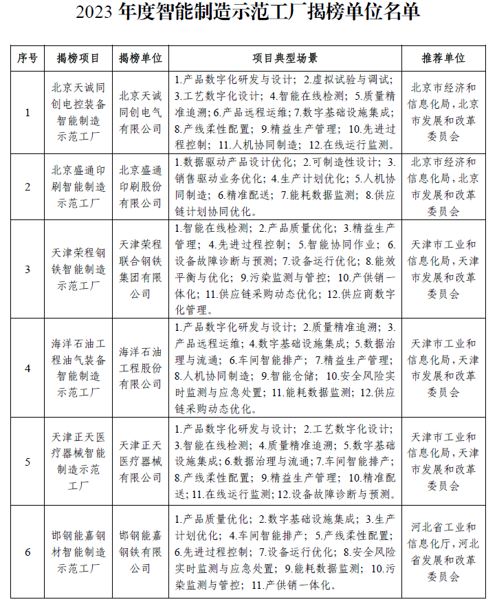
2023年度智能制造示范工厂揭榜单位部分名单:

2023年度智能制造优秀场景部分名单



Copyright @2020 北京益程信息咨询有限公司 ©版权所有 备案号:京ICP备2021027301号-1 京B2-20214075
联系地址:北京市丰台区丰管路甲1号北楼三层302-3289室
联系电话:13834789121