
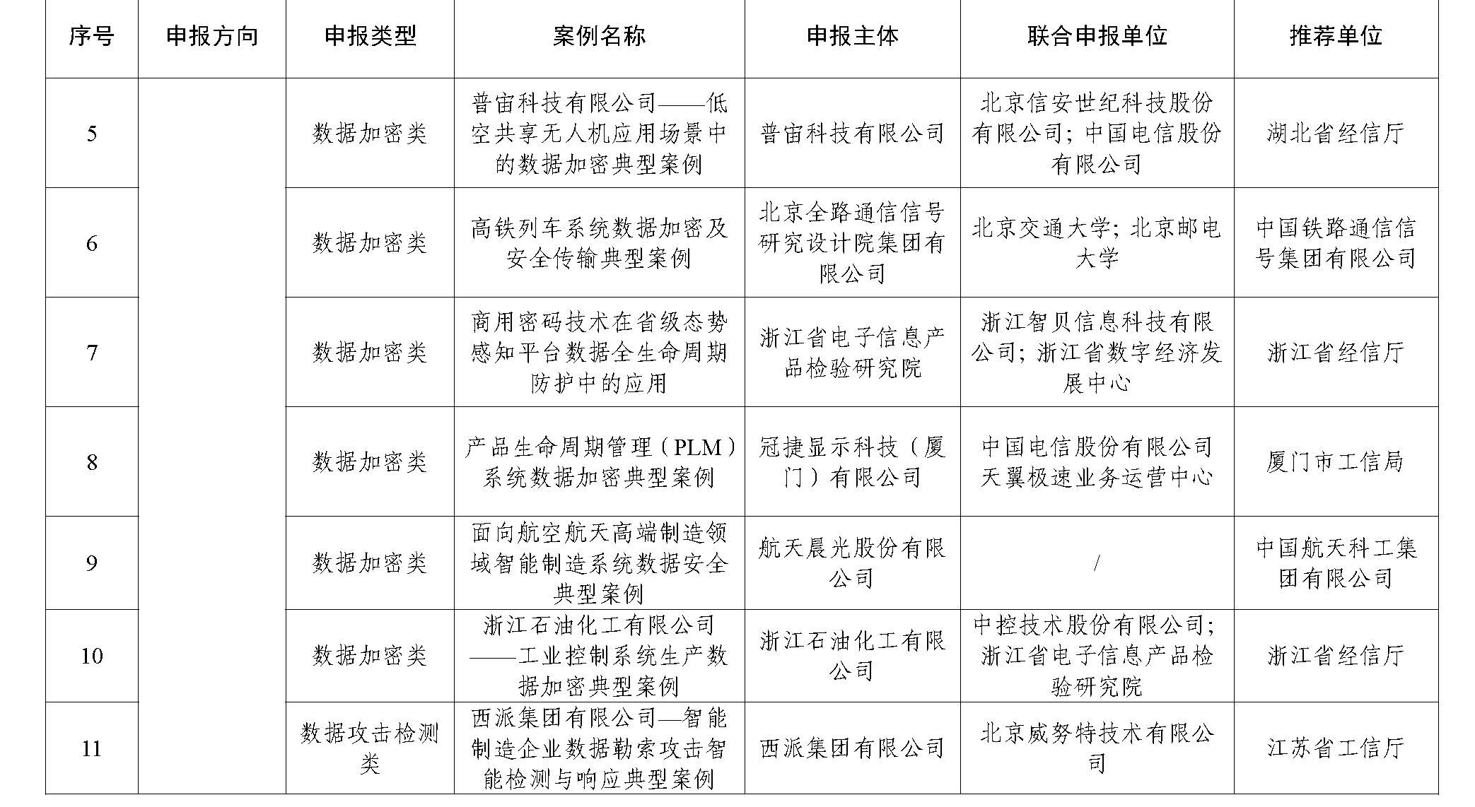
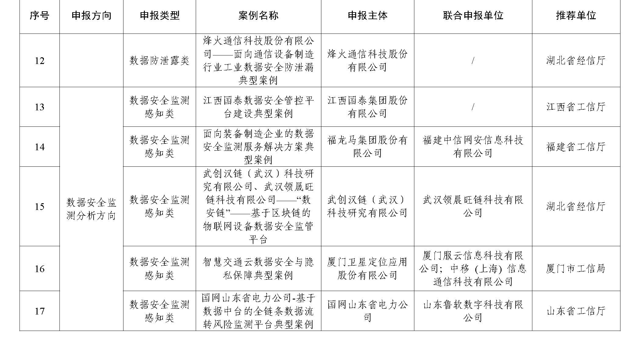
根据《工业和信息化部办公厅关于组织开展2023年工业和信息化领域数据安全典型案例遴选工作的通知》(工信厅网安函〔2023〕266号)部署安排,经申报推荐、形式审查、专业初审和专家评审,现将2023年工业和信息化领域数据安全典型案例名单予以公示。请社会各界监督,如有异议,请书面形式反馈。
公示时间:2023年12月25日至2023年12月29日
联系单位:工业和信息化部网络安全管理局
地 址:北京市西城区西长安街13号
传 真:010-66069561
工业和信息化部网络安全管理局
2023年12月24日















Copyright @2020 北京益程信息咨询有限公司 ©版权所有 备案号:京ICP备2021027301号-1 京B2-20214075
联系地址:北京市丰台区丰管路甲1号北楼三层302-3289室
联系电话:13834789121