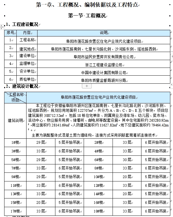
莲花路装配式结构吊装专项施工方案
莲花路装配式结构吊装专项施工方案,PC 项目新技术点与内容是:产业化程度高,资源节约与绿色环保;构件工厂预制和制作精度控制;构件的深化加工设计图与现场的可操作性的相符性;施工垂直吊运机械选用与构件的尺寸组合,装配构件的临时固定连接方法;校正方法及应用工具;装配误差控制;预制构件连接控制与节点防水措施。
*免责声明:资源来源于网友上传,版权归原作者所有,商用请购买正版,本站仅供交流学习使用,如有侵权请联系删除!
温馨提示:
如果您已经兑换了此文档,则可
,或者点击右上角下载文件按钮进行下载。





